作者:独角兽挖掘机
摘要
从总的态势看,2026年是“十五五”夯实基础、全面发力的起步之年;从外部环境看,2026年是战略反攻之年;从经济结构看,2026年是创新育新之年;从增长动力看,2026年是提振内需之年;从政策空间看,2026年是财政和货币政策“双宽松“之年;从风险挑战看,2026年是风险收敛之年。在“政策支持+内需企稳+产业升级”的支持下,2026年GDP预期增长将在5%左右。
A股市场:2026年A股牛市有望持续,预计指数依然震荡上行但涨幅放缓,投资者更加关注基本面改善和景气验证。我们认为应警惕科技板块结构性/阶段性回调风险,资源品很可能成为A股在科技主线后一条新的主线方向。中美全面博弈可能对A股投资产生重要影响,建议布局未来产业、紧抓关键资源与军工方向。行业重点关注:新能源、有色金属、基础化工、石油石化、非银、军工、机械设备、计算机等。主题重点关注:新材料、固态电池、商业航天、核电、两岸融合等。
港股市场:2025年提出了A股港股“新四牛”的概念,即“资金流入牛”、“科技创新牛”、“制度改革牛”和“消费升级牛”,这四头牛的力量将在2026年继续推动市场走出稳中向上的曲线。随着大量优质国内公司赴港上市以及美国降息周期的演进,港股市场2026年活跃度将进一步被激发,港股仍有较大的上升机会。
全球市场:2026年全球资产定价或有如下三条线索值得跟踪。第一,2025年全球最亮眼的资产是定价避险和美联储货币转松的贵金属(金和银),2026年反脆弱及大浪潮共振之下最亮眼的资产或是有色金属(铜和铝)。第二,全球仍在风偏修复进程之中,中美科技安全竞赛下AI产业链仍值得追踪。第三,2025年美债利率和通胀中枢难下,三大浪潮和全球小复苏决定了2026年全球利率和通胀中枢依然偏高位运行。
债券市场:利率债方面,短端风险整体有限,收益率曲线预计陡峭化;信用债信用利差预计继续维持较低水平,增量事件带来的利差走阔将创造配置时点;可转债资产在权益资产催化与高强赎概率制约下,整体上可能依然呈现较为显著的区间震荡特征。

图片来源:中信建投证券研究发展部
宏观政经:稳基求变,伏久飞高
2025年多项经济指标显示,总量上国内经济增长稳健,结构上呈现高质量发展。政策端,聚焦扩大内需提振消费,反内卷优供给,科技创新与产业升级并进,民生保障继续强化等。展望2026年,宏观政策层面关注三个方面:(1)增长动力:GDP增长目标5%左右,科技产业红利逐步释放,消费显著拉动经济增长,房地产有望结构性见底企稳。(2)政策脉络:“十五五”规划纲要预计将公布定量指标和重大工程项目。财政政策强调可持续性,稳健积极,货币政策以支持为主、稳中有松,产业政策优化实现结构性调整。(3)外部风险:美联储降息进程、美国中期选举、中美战略博弈与全球地缘风险可能带来扰动。建议关注:科技创新、基建顺周期、服务消费、公用事业四大主线投资机遇。
财政政策:作为“十五五”开局关键年,2026年我国财政赤字率将延续扩张态势,其中狭义财政赤字率维持4%左右,广义财政赤字率则有望小幅扩张至8.3%左右,整体呈现“中央财政扩张力度大于地方”的核心特征。这一安排既契合“十五五”时期“赤字适度扩张”的长期导向,更针对2026年经济修复与战略投入的现实需求。
货币政策:2026年,我国货币政策将延续适度宽松主基调,这一判断既源于外部环境的支撑,也深深根植于内部经济运行的现实需求,政策操作将更注重总量调控与结构引导的协同发力。
产业政策:基于当前产业痛点与政策导向,2026年结构性调整的关键在于通过反内卷政策修复价格传导链条,需求端配套措施的力度将决定其成效。
宏观经济展望:走出通胀低谷
展望下半年,全球股、债、汇、宗大方向依然契合大浪潮,但节奏上会有小幅回摆。
美国股债:大浪潮之下反复震荡。
中国资产:债市牛尾可以“肥”;股市交易流动性。
全球大宗:一侧高波动;一侧跌不动。
美元指数和人民币汇率:逆美元交易弱化和区间折返跑。
出口:抢出口退潮后,今年上半年工业生产价格(PPI)和居民通胀(核心CPI)的分化趋势或出现收敛。届时,国内工业生产价格(PPI)或进一步向居民通胀(CPI)传导,重点关注两条关键线索演绎: 线索一,PPI价格结构或进一步分化,下游制造业盈利预期或弱于上半年。 线索二,企业现金流压力或进一步向居民端传导,届时核心CPI的上行动能或面临约束。
消费:美国加征关税对内需的影响或在下半年逐步显现,风偏资产价格脆弱性或提高。一方面,随着美对华加征关税水平落定,前期“抢出口”逐渐降温。另一方面,加征关税对中低端中小出口企业带来压力,通过居民收入就业渠道影响内需。 仍在探底的地产,加上或许走弱的企业生产经营,地产租金或许也将走低。
政策:以新框架评估下半年或有政策,预计下半年政策发力方向和节奏如下:①上半年以旧换新政推进较快,下半年随资金消耗临近尾声,以旧换新将不再是政策亮点。②下半年关注生育、就业救助补贴。③货币政策方面,下半年宽松力度打开,尤其是三季度末四季度初,若美国降息推进,中国宽松节奏或可提速。



A股展望:慢牛新征程
2026年A股牛市有望持续,预计指数依然震荡上行但涨幅放缓,投资者更加关注基本面改善和景气验证。我们认为应警惕科技板块结构性/阶段性回调风险,资源品很可能成为A股在科技主线后一条新的主线方向。中美全面博弈可能对A股投资产生重要影响,建议布局未来产业、紧抓关键资源与军工方向。行业重点关注:新能源、有色金属、基础化工、石油石化、非银、军工、机械设备、计算机等。主题重点关注:新材料、固态电池、商业航天、核电、两岸融合等。
急涨易折,缓行致远——本轮牛市的节奏与空间。本轮牛市以政策转向为起点,以流动性改善为核心,2026年这些支持牛市的核心逻辑预计仍将延续甚至强化。我们认为当前市场已经进入牛市中期,权益资产性价比已经有所下降,短期涨幅过大容易导致牛市过早见顶,提前结束。从行情节奏上看:A股正进入景气验证关键期。该阶段指数依然震荡上行但涨幅放缓,经济基本面改善或新兴产业/赛道业绩释放消化偏高的估值水平;这一阶段可能出现风格切换行情,估值高企但增速预期下调板块可能出现阶段性调整,基本面预期改善的品种领涨市场,景气投资风格占优。
科创势盛处,轮动暗涌时——行情主线的选择。当前市场共识:从政策面、基本面、资金面视角,科技成长是逻辑最顺的方向。我们的观点:警惕科技板块结构性/阶段性回调风险。建议寻找业绩弹性,把握结构性行情,重点关注:AI、新能源、关键资源等方向。科技牛之后,关注资源品牛市。目前资源品走牛的条件正在积聚,资源品很可能成为A股在科技主线后一条新的主线方向。看好资源品价格上涨的逻辑主要包括:全球货币宽松、黄金比价、供需缺口、价格趋势、国内补库周期开启等,另外中美走向全面博弈阶段的当下,对关键资源的争夺也有望成为资源品走牛的关键因素。


布局未来,博弈当下——A股背后的中美决胜。中美进入全面博弈阶段。布局未来:中美在未来产业布局和前沿科技上博弈加剧,建议关注:AI(光刻机、国产算力)、新能源(固态电池、核电)、生物科技(创新药、脑机接口)、商业航天(卫星互联网)、量子科技等前沿科技赛道。博弈当下:关键资源是全球博弈的“战略筛子”,军工是“十五五”的重要方向,关注:稀土设备/辅料、超硬材料、特种气体、航空航天装备、新材料(永磁材料、航空用耐高温合金等)。

全球市场展望:大浪潮和反脆弱
展望2026年,宏观大变量是中美大国博弈从关税对垒到战略竞争。
2026年,大变量是中美关系走向,我们基于两个角度给出中美关系判断:从全面总量关税对垒走向安全科技的战略竞争。
美国战略角度,中期选举年份美国不得不更加聚焦于内政。2025年特朗普虽然仍将政策重点落在对外,但相较拜登时期,本届特朗普政府外交关系处理上更聚焦于“重回亚太”,并启动新一轮贸易战与中国供应链展开博弈。2026年美国迎来中期选举,面对日益外显的四大“美国裂痕”:①政府部门强,私人部门弱;②传统经济弱,科技板块强;③消费部门强,生产部门弱;④富裕阶层获利多,中低收入群体处于劣势。美国需要重回“美式稳增长”,稳定美国经济才能换取更多缓冲矛盾冲突的空间。
大国博弈角度,中美博弈从产能转移过渡至科技安全竞赛。2025年关税博弈究竟谁赢谁输?这一朴素问题的背后,隐含了一个更为触达本质的问题,关税对垒的终极目的是什么?我们曾基于中美经贸关系本质以及二战之后美国贸易战经验,系统回答过这一问题:关税对垒的目的并不是完全基于制造业回流美国的考虑,而是重构全球供应链,缓冲中美两国在供给和需求层面的矛盾。目前中国、美国、第三方国家就关税对垒达成普遍共识,这一点在7月美国和多国经贸协定、中美两国领导人釜山会晤中得到印证。中美两国关税对垒阶段性结束,未来中美两国在总量经贸上大概率迎来大缓和时期,但在战略领域——安全和科技板块,中美G2的大国博弈刚刚开始。这也是为何我们认为,2026年中美两国进入到安全和科技竞赛,这一模式将深刻牵引全球政治经济走向。
2026年中美关系牵引的全球政治经济走向:从总量关税对垒走向安全科技竞赛。
2026年美国政策重心重回美式稳增长,货币和财政宽松是特朗普政府必然选择。宽松财政和货币之后,我们或许在2026年迎来一波美国经济的需求小周期反弹。
2026年日欧经济体,需求也将迎来阶段性反弹,原因也不复杂,关税对垒带来的冲击逐步消退,财政回摆,货币宽松效果逐步积累显现。
所以中性情境下,我们给出两个重要判断:①2026年全球经济周期位置,从避险走向复苏。②2026年全球资产定价变化,从定价脆弱到定价反脆弱。
2026年全球三大浪潮依然奔涌向前——科技革命、财政扩张、供应重塑。
聚焦重要变量转折变化之外,我们同样需要关注哪些更长维度的趋势暗流。这些暗流将影响我们对宏观变量的大趋势判断。
当下全球正处在新一轮科技革命的爆发增长期。贸易战并未阻挡AI科技进展,美国科技巨头资本开支仍然强劲,科技叙事仍在进展之中。不论从中美博弈重点转置还是美国回归内政角度,2026年科技资本开支都将是中美两国重点投资区域。
各大主流经济体,2026年都将暂回财政扩张。这既是对疫后全球大财政框架的延续,也是对2026年全球重回增长诉求的阶段性回应。
面临每一次关税加征,中国企业均会作出主动应对——加速出海,即产能转移。2018年贸易战之后中国迎来出海1.0,全球供应链已经出现过一轮重塑。2025年特朗普新制定的贸易规则将再度重塑全球供应链,中国迎来出海2.0,企业走向更加多元化。

三大浪潮之下,有哪些资产定价呈现出更长维度的趋势变化?
财政扩张浪潮的资产含义,高通胀中枢、高名义利率和高政府债务。
科技革命浪潮的资产含义,更高的实际利率、更极致的资产分化和更强韧的美元中枢。
供应链重塑的资产含义,短期供应偏紧、全球资本开支热浪持续。

2026年全球资产,将定价什么?反脆弱和大浪潮。
三大趋势浪潮和小周期反脆弱,2026年全球资产定价或有如下三条线索值得跟踪。
第一,2025年全球最亮眼的资产是定价避险和美联储货币转松的贵金属(金和银),2026年反脆弱及大浪潮共振之下最亮眼的资产或是有色金属(铜和铝)。
第二,全球仍在风偏修复进程之中,中美科技安全竞赛下 AI产业链仍值得追踪。
第三,2025年美债利率和通胀中枢难下,三大浪潮和全球小复苏决定了2026年全球利率和通胀中枢依然偏高位运行。
产业展望
科技产业:算力为先,关注新技术突破
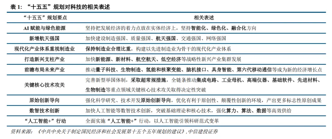
国家“十五五”规划明确:新一轮科技革命和产业变革加速突破,要全面实施“人工智能+”行动。我们认为,目前世界正处于AI产业革命中,类比工业革命,影响深远,不能简单对比近几年的云计算、新能源等,需要以更长期的视角、更高的视野去观察。
通信:目前,世界正处于AI产业革命中,类比工业革命,影响深远,不能简单对比近几年的云计算、新能源等,需要以更长期的视角、更高的视野去观察。因此,我们对AI带动的算力需求以及应用非常乐观,包括光模块/光器件/光芯片、交换机、液冷、IDC、端侧AI等板块。此外,传统通信产业链受电信运营商资本开支下降影响,市场预期不高,但6G关键技术研发已开启,叠加运营商加码AI,值得关注。中美均高度重视量子科技,美股相关公司大幅上涨,建议重点关注稀释制冷机、低温同轴线缆等环节。
计算机:AI引领计算机产业发展主线,叠加国产化、量子科技、金融IT、智驾等板块共振,行业有望迎来业绩与估值的双重修复。其中,AI领域模型快速迭代、算力需求高企、生态渐成,推动商业化落地加速;国产化在政策与订单驱动下迈向“深水区”,工业软件成为制造强国核心支撑;量子科技作为未来产业,开启全球竞逐新赛道;同时,金融IT与智能驾驶等高景气赛道持续涌现结构性机会。建议重点关注AI、国产化及前沿科技方向。
人工智能:1) 算力端围绕龙头确定性、新技术升级方向、本土化产业集群加速以及订单外溢寻找投资机会,重点关注散热、PCB、电源及供电方向。2) 中期维度看,订单向国产芯片倾斜是必然趋势。考虑到国产芯片逐渐进入量产交付阶段,预期市场集中度将看到显著提升,重点关注在云厂商中份额提升较为明显的芯片厂。3) 以OpenAI为代表的厂商今年都加快了应用商业化,收入快速增长,寻找AI对各行业赋能和改造的投资机会。
传媒互联网:2026年,继续看好AI应用与内容消费。AI应用,25年加速商业化,26年聚焦AI与老产品融合,微信、抖音、豆包等有望成为AI时代流量入口,此外AI+广告有望兑现报表,如OneRec提效降本。同时AI出海提速,依托高产品力与性价比抢占海外市场。游戏,景气与利润率持续上行,供给端版号增长(2025年前10月同增23%)支撑后续流水,腾讯网易米哈游新游密集,中型厂商创新品类(如SLG+消除、创意棋牌、新兴女性向等)潜力足渠道议价弱化+AI买量提效,利润率持续上行。内容消费,IP潮玩龙头加速海外布局、提升单店效率,谷子消费从野蛮生长转向优质整合;音乐平台量价驱动业绩,现场演出高景气;影视受益政策支持,AI助力内容创新(如漫剧、团播),政策与供给都筑底回升。
电子:模型侧,AI大模型厂商的用户与收入规模处于快速扩张期,OpenAI和Anthropic的ARR仍在倍数级别增长。伴随AI应用/端侧落地加速,CSP也在加大资本开支,纷纷进行史上最大规模的基础设施投资。硬件侧,英伟达GB300服务器方案目前进入量产期,Rubin架构方案逐步显现,ASIC玩家也在发力,算力需求高增带来GPU、存储、先进封装、PCB等子行业高增,也为国产半导体发展提供了黄金发展期。端侧,生成式AI正在驱动新一轮内容生成、搜索和生产力相关应用的发展,覆盖包括智能手机、PC、汽车、XR以及物联网等终端品类,提供全新的用户体验,新的终端如AI眼镜、玩具、机器人正在蓄力爆发。
消费产业:供需反转推动质价比,情绪价值萌生新时尚
食品饮料:当前食饮板块经历长期回调,内需关注度较低,估值已显著回落,市场预期处于低位, 白酒等优质资产底部逻辑清晰。重点看好四个板块,1)白酒。聚焦三类优质标的,静待需求回暖。刺激政策有望加码,经济数据有望触底带动消费回暖。2)零食保健品&饮料。零食新渠道和新品类共振,投资机会多点开花。饮料健康化、功能化风潮流行,细分品类高景气度。保健品新消费驱动,保健品赛道重估。3)乳制品。奶价顺周期将至,液奶或迎拐点,深加工产业崛起。4)餐饮链。注重效率内卷趋缓,拥抱趋势拓展新销路。
轻工纺服及教育:展望26年,我们认为行业外需β相对更优,建议优选强α个股;内需方面,供给创新仍是最大结构性亮点,板块整体处于估值底部区间,关注消费地产政策未来边际变化,枕戈待旦。1)出口优先:中美关系平稳前行,美国对东南亚等关税基本落定,下游订单Q3起逐步恢复。关税传导、终端提价或影响部分需求,美联储降息有望带动美国消费,尤其是地产后周期相关需求。出口企业分担关税或影响毛利率,头部企业凭借海外产能和制造优势,份额有望提升。2)内需蓄力:我国地产竣工、销售数据仍承压,社零表现平淡,供给创新仍是内需最大的结构性亮点,整体来看内需仍处于蓄力阶段。当前板块处于估值底部区间,建议关注地产及消费提振政策变化,静待右侧拐点。
家电:2025年家电板块受困于关税加征扰动、以旧换新政策波动以及下半年高基数预期,整体跑输沪深300。立足长期视角,企业的竞争力终将回归产品创新与效率优势的本质,因此从投资视角来看,我们认为主要有两条主线,一是出海继续成为增长的最重要来源,二是变革红利。综上,我们认为2026年的投资机会主要在于1)出海大时代;2)变革新周期。
社服商贸:政策关注品质消费和对外开放的同时,也对引导结构性优化作出指导,我们预计新的一年将继续在升级消费和基础消费中产生增长。免税行业从消费回流到迎接封关与入境新红利,黄金税改与时尚品牌出海共振,服务业高质量发展伴随高品质供给激发新消费需求。十五五起点消费有望从预期现实双弱的格局中逐渐走出板块性机会,中国品牌故事日渐丰满。
医药:价值重塑,静待花开
中国医药产业迈入 “创新兑现 + 全球布局” 的关键阶段,人口与内需基数、全产业链制造能力构成核心支撑,企业积极探索多元化的出海路径。面对全球竞争与政策深化,行业需 “立足于内、创新引领、开拓于外”,对内强化供应链安全与合规能力,对外深化多元化出海布局。展望 2026 年,重点把握创新商业化、全球化突破、政策优化带来的新增量及行业并购整合的机遇。
医药消费及生物制品:中药行业短期基数压力有望缓解,渠道库存加速出清,看好年底需求回暖,及后续基本面和估值改善机会;创新领域有助构建第二增长曲线,中药消费品公司品牌延展空间广阔。血制品行业关注“十五五”浆站建设规划及行业并购整合进展,需求端看好静丙、因子类产品需求端提升及新品研发。疫苗行业关注重磅产品销售改善情况及创新管线研发进展,政策出台及疫苗出海有望推动企业进一步发展。医药零售行业转型变革稳步推进,关注后续多元催化。医药流通行业收入端稳健向好,关注回款及“十五五”规划。
医疗器械:短期来看,随着政策缓和、集采出清、新产品新业务拓展和出海布局,预计26年多家医疗器械龙头公司迎来业绩拐点,建议把握业绩估值修复投资机会,以及脑机接口、AI医疗等医疗新科技方向投资机会。医疗器械板块的长期投资机会来自创新、出海和并购整合,板块的创新性和国际化能力逐步得到认可、估值正在被重估。
创新药:创新药领域呈现三大趋势:国际化2.0纵深发展,2025年license-out交易数达103个、首付款84.5亿美元创历史新高,自主出海企业享受估值溢价;政策支持力度空前,医保谈判效率提升并首次设立商保创新药目录;技术驱动持续突破,ADC、IO双抗、GLP-1减重、小核酸药物多点开花。CXO行业调整基本完成,海外需求稳定,国内投融资触底回升,重点关注出海能力强的CDMO企业及临床CRO龙头。上游产业链复苏显著,国产化率提升空间广阔,智能化、数字化生产与国际化拓展双轮驱动。看好国内未来制药产业链的发展。
高端制造
机械:展望2026年,在内需景气度相对较弱的情况下,行业呈现结构性繁荣,在投资策略上,①聚焦新技术:优选技术变化密集、资本开支旺盛的新兴产业方向,如人形机器人、固态电池设备、可控核聚变、PCB设备等;②寻找新增量:从出口到出海,寻找降息及制造业产能转移背景下的受益者,如工程机械、工具五金、矿山机械、油服设备、注塑机等,该类企业普遍有较低的估值,较高的增速,值得重点关注。
军工:“内需筑基、外贸扩张、民用反哺”的格局正在深刻重塑我国军工产业的面貌和边界。行业从“周期成长”转向“全面成长”。1)国内军工需求:聚焦“备战打仗”和装备现代化,需求来自国防预算稳定增长及装备升级换代。强威慑高精尖+体系化无人化低成本是主要增长方向。2)军贸出海:凭借性价比优势、体系化作战能力和地缘战略合作,中国军贸份额持续提升,成为全球重要供应方,实现战略影响力与经济效益双赢。3)军用技术民用化:尖端军工技术向民用领域溢出,催生商业航天、低空经济、未来能源、深海科技、大飞机等万亿级新产业,拉动新工艺、新材料、新器件发展,形成“军技民用,反哺军工”的良性循环。
汽车:汽车行业具备顺周期、成长及出海三条投资方向,26年政策预期走弱下行业顺周期属性弱化,建议淡化内需总量预期,聚焦行业格局及产业趋势变化。出海及成长有望成为核心投资重要方向,其中商用车具备低估值稳健红利属性;成长主线在于智驾/Robotaxi和机器人细分AI端应用,整车股科技属性强化下估值有望重塑,零部件将受益机器人等供应链突破打开新成长空间。
电新:历经三年产能消化,在需求超预期的背景下,电力设备新能源行业正站在新周期的起点之上,“十五五”期间,全球新能源新增装机规模预计再上台阶,这将对电力系统产生革命性的改变:①高比例风光接入将催生海量的储能和容量需求②全球电网尤其是欧美电网将继续加大投入以适应碳中和进程③前述调节成本和电网改造成本会进一步推动用电价格提升,打开户储、工商储长期需求空间。④AI推动全球用电量增速提升,低碳高密度电源(海风、SOFC、核电、燃机)重要性也将提升,数据中心供电模式转向高压化。这一切的改变将在2026年拉开基本面兑现的序幕。
银行:资金面和市场因素共同引导,稳健+高股息属性更受青睐
2025年宏观经济仍延续弱复苏态势,银行业基本面表现尚未见明显改善,高股息策略继续演绎。资金面来看,险资长线资金、国家队、公募基金仍有较强增配银行的动力。国内银行基本面延续筑底,以底线思维、高置信度、高胜率为核心诉求的配置型需求安全边际进一步提升。经济环境目前尚未显现强劲复苏特征,继续看好高股息红利策略,并关注低估值、有变化标的。
证券:展望十五五,证券业护航资本市场高质量发展
锚定十五五“提高资本市场制度包容性、适应性”的核心导向,证券行业有望迎来新一轮上行周期,助力金融强国建设。
核心驱动来自于三大政策性机遇:
一是政策引导资本市场服务新质生产力。科创板、创业板深化改革推动投行升级价值创造力,匹配高科技实体企业全生命周期融资需求,打开投行业务中长期增长空间
二是政策完善长钱长投生态。社保、保险等中长期资金入市渠道持续畅通,借权益产品扩容激活券商资管与机构业务增量,推动行业向配置驱动转型
三是政策推动一流投行培育与国际化相辅相成,中资券商可依托中国香港市场及互联互通政策加速国际业务突破,并购整合将助推行业资源向头部集中,提升头部券商资本实力与国际竞争力。
保险:展望十五五,保险业的八大趋势
“十五五”期间不仅是保险业战略变革的关键时期,也是行业投资价值持续显现的重要配置期。从投资角度,我们建议高度重视保险板块的配置价值。上市险企资负两端业绩有望迎来共振改善,建议重视保险业长期业绩增长与估值修复的“戴维斯双击”投资机会。
周期产业
房地产:政策持续支持地产行业的背景下,行业销售降幅出现明显收窄,我们预测2026年市场销售止跌回稳将近,投资因具有一定的滞后性或仍将承压,预计2026年全国商品房销售面积、房地产开发投资额、新开工面积、竣工面积的同比增速分别为-5.2%、-9.8%、-13.6%、-10.5%。行业历经近4年的洗牌后,房企的债务违约高峰已过,出险房企的债务重组也出现积极进展,房地产行业的投资逻辑已经全面从活下去转向再出发,各赛道的优质企业有望取得先发优势。开发赛道中看好土储集中于核心城市、产品力强的企业;商业赛道中看好持有商业地产丰富优质、运营能力强的企业;物管赛道中看好数智化程度高、成本管控能力优秀的企业。
建筑:“十五五”规划建议强调建设现代化产业体系和加快实现高水平科技自立自强,建筑业作为传统产业,既需要在地产下行和存量基建时代寻求新增长来源,也需要依托产业升级和科技进步,为新质生产力构建现代化基础设施体系,赋能产业发展,自身寻求转型,实现产业升级。同时在扩大内需方面新型城镇化建设和城市更新将是投资重点方向,出海将持续为建筑企业贡献增量。建议关注关注赋能现代化产业体系、扩大内需和出海三大方向。
REITs:2025年C-REITs市场经历了创新高后又回调的起落走势,目前市场已触底企稳。三季度业态间及业态内业绩分化持续,强运营、抗周期等资产仍然稳中有升,部分市场化竞争激烈赛道仍面临挑战;中短期内市场配置资金对于优质资产的需求仍非常旺盛。展望2026年,政策红利蓄势待发,考虑到今年政策节奏,预计年底前存在较大逆周期调节空间;具体政策方向包括条件趋于成熟的指数化产品、更加完善的税收政策以及备受支持的持有型不动产ABS等。我们建议一级市场策略从“普选”转向“精选”,二级市场聚焦抗周期、提景气和强扩募三条主线。
金属和金属新材料:2024年初我们明确提出供给受限的资源品牛市,2024和2025年得到印证,有色迎来波澜壮阔的行情,站在当下,2026年我们依然看好有色再进阶,维持牛市格局,2006年“眉飞色舞”需求终端指向“地产基建”,这一轮牛市需求终端指向“新质生产力”,我们更愿意称之为“新质生产力牛市”,得益于我国的快速崛起以及巨大的产业优势,2026年新质生产力元素仍将维持牛市格局,供给的窘迫和需求的强势仍然是这一轮牛市的特点,AI和机器人新材料也将乘风而起迎来强成长周期。
化工:在2026年化工行业策略中,在行业资本开支放缓,周期拐点将近的大背景下,我们建议关注受益反内卷有望率先格局受益的品种,包括农药、尿素、纯碱、长丝、有机硅、氨纶等板块;另外降息周期中我国逆周期政策发力助力内需回暖,建议关注聚氨酯、煤化工、石油化工、氟化工等板块;并且,发展新质生产力、自主可控和产业升级是大国博弈背景下的坚定选择,新材料仍然是中国化工的主要发展方向之一,重点关注半导体材料、OLED材料、COC材料以及其他高附加值产品的持续发展;此外,高股东回馈的优质企业将继续重估之路,关注包括三桶油为代表的油气石化央企、煤化工、复合肥行业、磷化工、味精/饲料氨基酸行业龙头白马等。
交通运输:春夏秋冬,不是每个季节都适合播种!1、保险与被动资金偏好红利,AH溢价率缩减。2、集运:美国库存周期进入衰退期,集运面临需求压力。3、油运:逐步走向合规牛。4、特运:新三样出口带动特运需求,特种货出口景气度延续。5、快递:供需齐迎拐点,竞争格局历史时刻将至。6、航空:以价换量提升客座率,油价汇率成为助攻项。
公用环保:2025年以来,电力指数表现处于各行业偏低水平。截止到2025年10月22日,Wind电力板块今年以来上涨2.7%;同期沪深300指数上涨16.7%。环保指数今年以来上涨19.1%,与其他Wind一级行业相比位居中位,累计跑赢大盘2.4个百分点。近期,各省136号承接细则基本出台完毕,整体来看,136号文要求各省根据自身电力市场运行情况制定政策,各省承接政策呈现区域分化趋势。火电方面,受可再生能源发电增长的挤压,火电利用小时水平同比下降。2025年1~9月,火电累计发电量同比下降1.2%。燃料成本方面,2025年以来,动力煤价格整体下行,年中开始逐渐反弹。综合来看,在火电利用小时数整体下行的大背景下,动力煤大幅上涨可能性较小,火电盈利能力有望维持。
FICC投资策略
利率债:操作上,我们认为在这种长期利率以宽幅震荡为主,并且收益率中枢可能在中期内缓慢上行的市场环境下,不建议单边押注久期策略,建议投资者以票息策略为主,以短久期信用债为底仓;同时在央行货币政策仍实体经济保驾护航的背景下,继续通过杠杆策略适度套息为主;并适当辅以更加灵活的长端波动操作以增厚收益,是更好的策略。
信用债:今年信用利差总体处于低位、波段震荡特征明显。展望2026年,在融资需求总体偏弱、信用风险未明显抬升的背景下,信用利差预计继续维持较低水平,增量事件带来的利差走阔将创造配置时点。具体策略,当前短端利差压缩更为极致,配置而言可更多关注5Y及以上品种高利差压缩空间。城投债关注化债进展,可适度考虑在高资质主体及地区拉长久期;产业债可关注基本面转向后弱资质主体的“困境反转”;金融债可利用二永债高弹性特点博取更多的估值波动收益;中资海外债交易联储降息路径延续。市场择时方面,增量事件带来的估值回撤仍是配置机遇,从近年五轮回撤复盘经验看,观察到30BP以上回撤后可以积极布局。
可转债:展望2026年,我们认为转债资产在权益资产催化与高强赎概率制约下,整体上可能依然呈现较为显著的区间震荡特征。一方面,在权益资产预期回报率提升与转债自身稀缺性影响下,转债资产出现大幅回撤难度较大;而另一方面,受制于转债资产整体不断提升的强赎概率以及不断缩短的平均剩余期限,转债资产的时间价值可能进一步衰减,市场亦难以对其定价更高的估值。因此建议关注转债估值与价格中枢的波动,灵活调整转债的配置力度,获取交易型收益。对于新发转债,除在一级市场积极申购外,在转债上市初期依然可以持续关注,具备统计套利机会。

















No Comments